格力电器获得发明专利授权:“光耦隔离通讯的动态补偿方法、装置及通讯设备”
证券之星消息,根据天眼查APP数据显示格力电器(000651)新获得一项发明专利授权,专利名为“光耦隔离通讯的动态补偿方法、装置及通讯设备”,专利申请号为CN202210848731.6,授权日为2026年2月13日。

图片来源于网络,如有侵权,请联系删除
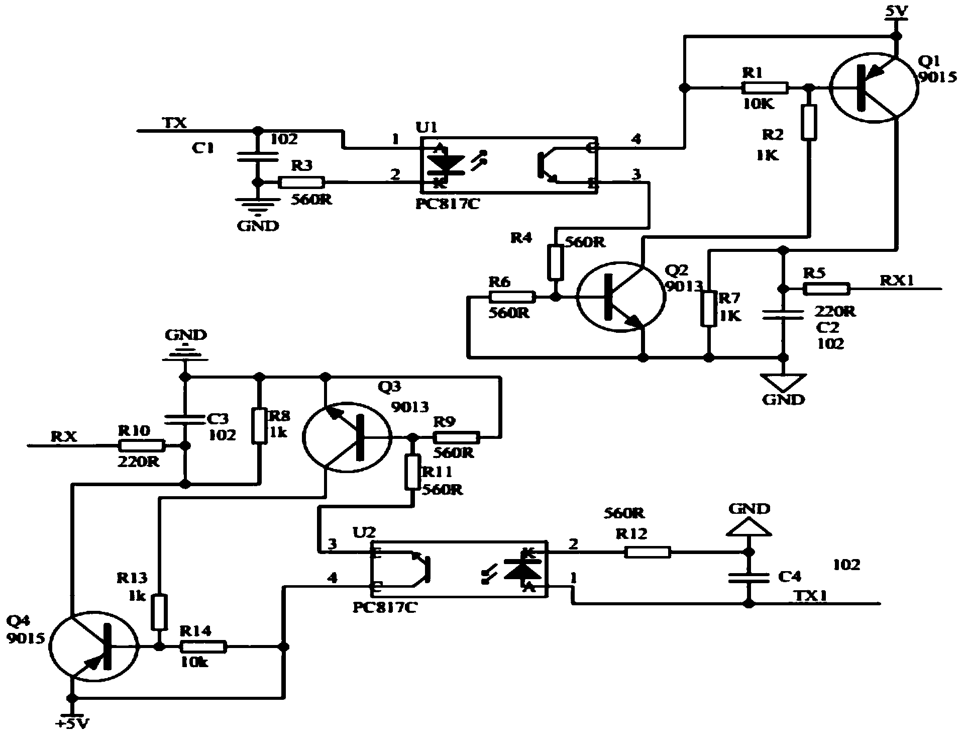
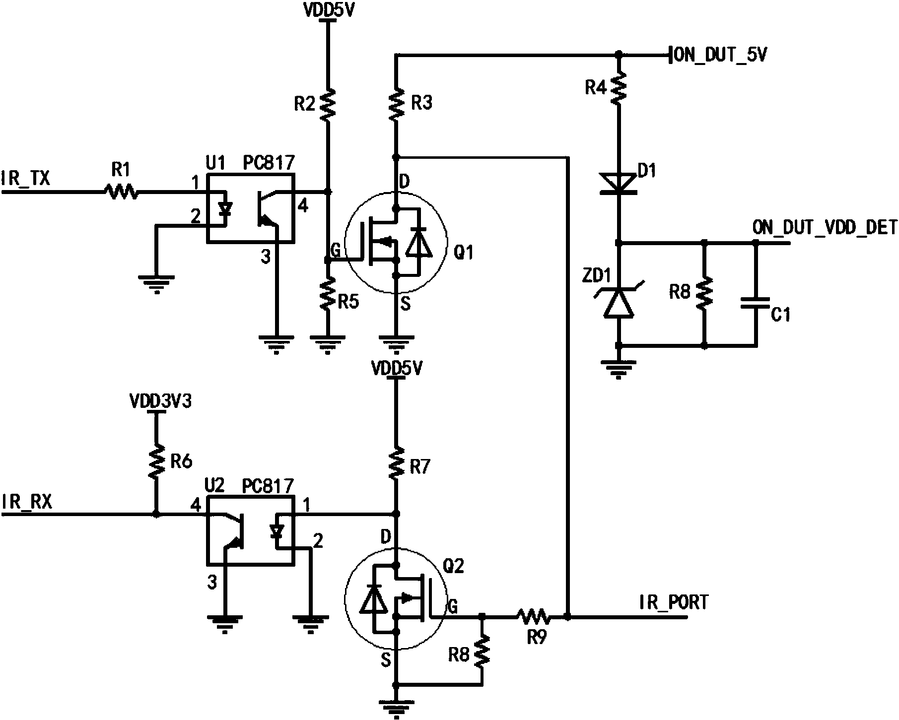
专利摘要:本发明公开一种光耦隔离通讯的动态补偿方法、装置及通讯设备。其中,该方法包括:根据当前环境温度,对通讯信号中高低电平切换时的高电平时间和低电平时间进行调整,以确定光耦CTR估计值;根据所述当前环境温度和所述光耦CTR估计值计算得到控制补偿量;之后,在实际通讯过程中,将所述高电平时间增加所述控制补偿量,同时将所述低电平时间减少所述控制补偿量。本发明能够针对因光耦个体差异和环境温度导致光耦CTR值和导通延时时间变化的情况,对通讯信号中高低电平切换时的高电平时间和低电平时间进行自适应的动态补偿,自动调节通讯信号的波形,避免通讯信号失真,保证通讯稳定,提高光耦隔离通讯电路的可靠性和稳定性。

图片来源于网络,如有侵权,请联系删除
今年以来格力电器新获得专利授权1314个,较去年同期增加了123.09%。结合公司2025年中报财务数据,2025上半年公司在研发方面投入了39.18亿元,同比增10.92%。

图片来源于网络,如有侵权,请联系删除
通过天眼查大数据分析,珠海格力电器股份有限公司共对外投资了98家企业,参与招投标项目34551次;财产线索方面有商标信息8221条,专利信息121495条,著作权信息300条;此外企业还拥有行政许可923个。
数据来源:天眼查APP
以上内容为证券之星据公开信息整理,由AI算法生成(网信算备310104345710301240019号),不构成投资建议。
目录 返回
首页
