联域股份获得发明专利授权:“一种基于单片机的功率控制器电路”
证券之星消息,根据天眼查APP数据显示联域股份(001326)新获得一项发明专利授权,专利名为“一种基于单片机的功率控制器电路”,专利申请号为CN202411080745.3,授权日为2025年5月13日。

图片来源于网络,如有侵权,请联系删除
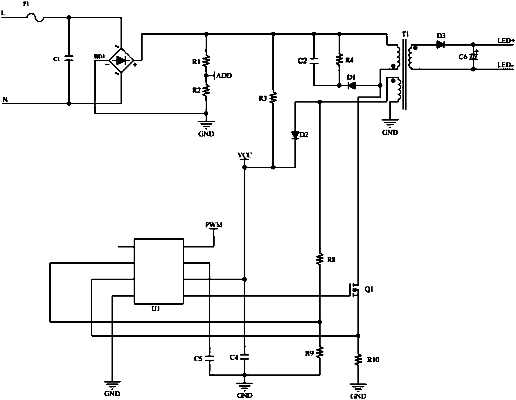
专利摘要:本发明公开了一种基于单片机的功率控制器电路,包括单片机电路、第一恒流源电路、第二恒流源电路、电压跟随器电路、稳压电路和电压转换电路;单片机电路分别与电压跟随器电路、稳压电路和电压转换电路连接,电压跟随器电路与第一恒流源电路连接,稳压电路与第二恒流源电路连接;单片机电路还连接有电位器电路,电位器电路连接有拨码开关;单片机检测输入信号变化,同时把信号反馈给电压跟随器输入端;电压跟随器电路防止LED电源端信号影响单片机输出端信号,稳压电路的作用是限制电压最大幅值不超过10V,电压转换电路将24V电压转换为5V给单片机供电;拨码开关可切换不同档位,第一可调电位器可调整第二档功率,第二可调电位器可调整第三档功率。

图片来源于网络,如有侵权,请联系删除
今年以来联域股份新获得专利授权4个,较去年同期减少了77.78%。结合公司2024年年报财务数据,2024年公司在研发方面投入了8898.16万元,同比增19.28%。
数据来源:天眼查APP
以上内容为证券之星据公开信息整理,由AI算法生成(网信算备310104345710301240019号),不构成投资建议。
目录 返回
首页
